一、大赛简介
广东外语外贸大学首届MPAcc学生案例大赛定于2016年4月至6月举办,分初赛、复赛、决赛三个阶段。 案例大赛旨在鼓励MPAcc学员体验企业实务、模拟管理决策、比拼解决方案,培养并提升MPAcc学员发现、分析、解决企业实际问题的能力。
二、大赛方案
大赛时间
2016年4月至6月,历时3个月
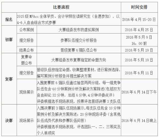
赛程安排

比赛形式
大赛分初赛、复赛、决赛三个阶段。
第一阶段:初赛
参赛队伍根据由比赛组委会指定的案例(虚拟),进行分析、研究,并提出解决方案。
第二阶段:复赛
6支晋级队伍根据由比赛组委会指定的命题方向,搜集整理素材,自主进行案例选择(案例不能重复),编写案例分析报告并提出解决方案。
晋级复赛队伍通过抽签两两分组,一对一淘汰。分组双方需互相研究、分析对方在复赛阶段提交的案例及解决方案,并就对方案例提出己方的解决方案,双方通过现场的陈述与辩论展现自身能力水平。
流程如下表:

第三阶段:决赛
3支晋级决赛队伍需研究、分析对方晋级队伍在复赛阶段提交的案例及解决方案。决赛时,各队需依次陈述己方在复赛阶段提交的案例及解决方案,并接受评委及其他队伍成员代表的现场提问。

报名参赛
2015级MPAcc全体学员、会计学院在读研究生(自愿参加)以团队形式报名参赛,参赛队伍4-6名队员(每位学员只能参加一支队伍,可学硕、专硕混合组队),选出一位队长,鼓励团队邀请老师或实务界人士作指导教师。
报名表如下:

奖项设置
一等奖:1名
二等奖:1名
三等奖:1名
单项奖:2名,如最佳风尚奖、最佳表现奖等。